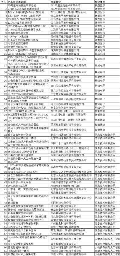
CITE2024创新金奖&创新奖获奖名单公布! 日期: 2026-02-28 16:31 栏目:行业展会 浏览: 导读:4月9日,第十二届中国电子信息博览会在深圳会展中心开幕。本届电博会展示中国电子信息产业的强大实力和创新能力,搭建高质量平台与全球产业精英共话电子信息产业的“数创未来”。 创新金奖获奖名单 创新奖获奖名单 (本文系CITE2024投稿,不代表本站的观点和立场。文章内容仅供参考,若涉及侵权,请及时联系本站处理。图片授权发布,版权归原作者所有。) 标签: 上一篇:库卡、克鲁斯、埃斯顿等知名品牌齐聚郑州工业自动化展 下一篇:库卡、克鲁斯、埃斯顿等知名品牌齐聚郑州工业自动化展 相关推荐 参会报名 | 2024成渝集成电路产业峰会暨GSIE 2024同期会议强势来袭! 展后报告|2024中国(南京) 国际科教技术及装备博览会 火热来袭!2024广州国际化工装备展将于9月盛大召开 反响强烈!聚焦海内外两大市场,7月青岛工业自动化展,下好产业布局“先手棋”